Questions About PMTraining
In comparison to the real exam, how difficult are the questions provided on PMTraining?
In an effort to properly prepare test takers, we have attempted to create questions which are slightly more difficult than those one might see on the actual Project Management Professional® exam.
In addition, our questions are not purely definitional, but include real world situations from the perspective of the Project Management Institute®. This is done to emulate the questions one might see on the real exam.
If I enrolled in a live class, how long do I have access to materials and the PMTraining online portal?
Students who enroll in the live online class will own the class materials provided to them electronically.
Access to the PMTraining exam prep online portal will be valid for 90 days from the day of class enrollment. All live class students are entitled to a 90-day extension to the PMTraining exam prep online portal at no extra charge. After the first extension, students can pay for additional 90-day extensions to the system.
Does PMP practice exam content on PMTraining reflect the latest exam?
Yes. PMTraining content reflects the latest version of the PMP exam based on the A Guide to Project Management Body of Knowledge (PMBOK® Guide). Content is updated continuously to ensure it is accurate.
Do the online practice tests provided by PMTraining have a time limit?
Yes. In order to provide as realistic a testing experience as possible, you are provided with a live timer for each practice test.
A timer will be displayed through the duration of every practice test to indicate how much time remains.
How can I be certain that the test questions and responses created by PMTraining are accurate?
Test questions published on PMTraining are created and maintained exclusively for this service by course trainers and PMP certified resources who are subject matter experts in this field. All questions, answers, and explanations are reviewed by PMTraining team members for quality and accuracy before they are published.
After I take the real PMP exam, how can I report my score to PMTraining?
PMTraining encourages its users to report their results from the real PMP exam. Users can report their results under the Account Status tab, or by visiting the Contact Us tab.
PMTraining is very interested in hearing about your experience and results on the actual PMP exam, and will keep your feedback 100% confidential.
After I take a practice test, can I print out the questions and answers for offline study?
Yes. After each practice test, you can print out the questions, answers, and explanations.
When taking a practice test through PMTraining, will I be able to mark questions for review and return to them later?
Yes. As with the real life testing environment, you will be able to mark questions which you are unsure of, and review the marked items prior to submitting each test for scoring.
Prior to submitting any practice tests for scoring, you will be able to return to any question, regardless if it has been marked for review. If a question has been marked, this will be indicated as well. The live timer will continue until you have submitted your test for calculation.
Do I need to download or acquire any special software in order to use PMTraining?
No. PMTraining’s testing engine is designed to work solely with your web browser, without the need for additional downloads, installations or plug-ins.
Should I solely rely on PMTraining to pass the actual PMP exam?
Although it has been reported by users that PMTraining was a critical component of their exam preparation, we recommend acquiring the appropriate study guides and/or courses in addition to relying on our practice exams for best results. And because PMTraining provides tools which analyze your aptitude in each PMBOK® Guide Knowledge Area, you'll be able to efficiently choose where to focus your offline studies.
Questions About Your Account
What is your refund policy and what happens if I claim an illegal chargeback?
If you feel like you need a refund for some reason, send us an email and let us know. We record all IP addresses for possible proof to a credit card company along with all usage logs. Fraudulent chargebacks are illegal and we will send all information requested by your credit card company.
We take charge backs seriously and will not tolerate fraudulent charge backs. All payments to PMTraining are non refundable if service is rendered. All chargebacks will be sent to the account holder's credit card company with proof of service. Fraudulent charge backs will be charged back to to you with a minimum $100 fee. This is the administration charge for handling the charge back.
For live instructor-led classes:
Refund requests accepted within 5 calendar days of purchase of course. Refund requests are void after the start of original class date, or if the student has accessed class materials. Any refund request beyond 5 calendar days of purchasing the course will not be accepted and no refund will be provided.
Please visit the refund policy for each live class under the "Our Guarantee" section of each class for specific rules.
For On-Demand courses, practice exam products, and other products offered via this website: Refunds may be requested within 24 hours of purchase as long as content has not been utilized.
When I register for courseware through PMTraining, how many users may access my account?
Each PMTraining courseware registration is valid for use by a single student. It is a violation of PMTraining's license terms to share courseware logins or content with additional students. Accounts which are found to violate the licensing policy will be cancelled immediately without refund. Severe violations of this account policy will be reported as a violation of PMI's Code of Ethics.
What features will I have access to when I register with PMTraining?
By registering with PMTraining, you will have unlimited access to all features of the system for the full term of your subscription. This includes all testing content, reporting and performance tracking, and premium support.
How can I tell when my account will expire?
Once you are logged in to the system, the Main Dashboard will indicate when your account expires. Additionally, the Account Status tab will allow you to see this information as well.
What types of payment methods can I use to register for PMTraining, and is it secure?
Registration is payable using all major credit cards, PayPal, or eChecks. Additionally, we accept payments regardless of the country of origin.
Our payment handling is 100% secure and absolutely no payment information is stored following your registration.
Is any of my personal payment information stored by PMTraining?
No. Your payment information is used at the time of registration only, and is not stored by our system.
I lost my password and am unable to log in to my account. How can I retrieve my login information?
The Forgot Password link (located in the top corner of the screen) will dispatch login information to the email address you registered with PMTraining.
Questions About the Project Management Professional® Exam
What are the eligibility requirements for taking the PMP exam?
The PMP Certification Exam prerequisites are:
Secondary degree (high school diploma, associate’s degree or the global equivalent) and 60 months leading projects (7,500 hours leading and directing projects) and 35 hours of project management education (or a CAPM® Certification) (PMI Contact Hours)
OR
Four-year degree with 36 months leading projects (4,500 hours leading and directing projects) and 35 hours of project management education (or CAPM® Certification) (PMI Contact Hours).
All project management experience must have been accrued within the last eight consecutive years prior to your application submission.
How is the PMP exam structured, and what score do I need to pass?
The 2021 release PMP Exam is comprised of:
180 questions (the previous exam was 200) but the same number of questions will be scored
230 minutes to complete the exam
One additional break for a total of two 10-minute breaks for computer-based tests. No scheduled breaks for paper-based exams.
PMP certification questions will be a combination of multiple-choice, multiple responses, matching, hotspot and limited fill-in-the-blank.
Only correct answers count, and a passing score is determined by “sound psychometric analysis”. This scoring method indicates that scores reflect the difficulty of the questions answered. As such, PMI does not identify a precise "score" needed to pass the exam.
What is the current version of the PMP exam?
The current PMP exam was put into effect on January 1st 2021 and reflects the PMBOK® Guide - Seventh Edition and the Agile Practice Guide. These can be purchased online or if you are a paid PMI member, you can get it as a free download.
What is the current version of the PMBOK® Guide?
The PMBOK® Guide - Seventh Edition is the most current version.
Questions About How we Measure your Performance
Will I be able to view my performance for each PMBOK® Guide Knowledge Area, as well as by each practice test I take?
Yes. Because PMTraining tracks question performance by test and cross references it by PMBOK® Guide knowledge area, your results will be calculated on both. You will easily be able to view your real time PMP knowledge for each PMBOK® Guide area using the My Performance tab.
How can I view my overall performance results for all tests that I've completed?
When you visit the My Performance tab, the first view you see will be a chronological view of all your test scores. This chart will indicate which PMP practice tests were taken, in order, and will clearly plot their scores along a graph.
Is it possible to review the results of specific practice tests I've taken in the past?
Yes. By selecting Review Your Results on Past Tests from the My Performance tab, you can select from all of the practice tests available in the system. Depending on which tests you've completed, a comprehensive view of your results, including charted results, will display your performance.
Can I view my test taking performance within each PMBOK® Guide Knowledge Area?
Yes. As you take practice tests, PMTraining keeps track of your performance within each PMBOK® Guide Knowledge Area. At any time, you can review your average performance when presented with specific subject matter, and are even provided with a Knowledge Ranking for each area. The lower your Knowledge Ranking, the more study is recommended for a specific subject area.
If I take the same practice test multiple times, will this be reflected in my performance reports?
All of your completed tests, regardless if they are repeats, will be tracked to give you a chronological performance trend.
Additionally, performance measurements will also provide overall averages, as well as individual test taking results, allowing you to view your performance from multiple vantage points.
About Us
Professional. Measurable. Realistic.
Welcome to PMTraining, one of the most realistic online exam preparation services available for the Project
Management Professional Exam. Our testing content is created by subject matter experts
and instructors who are veterans in their field of expertise.
The online software platform developed by PMTraining is based upon the real exam
test environment to provide our users with the most true to form practice application
possible. Whereas other sites may provide a linear screen-by-screen testing mechanism,
we provide a timed, markable test application which mimics the real exam. Our testing
system requires no additional software downloads, and works within a standard browser,
providing our users with the most accessible, practical preparation possible.
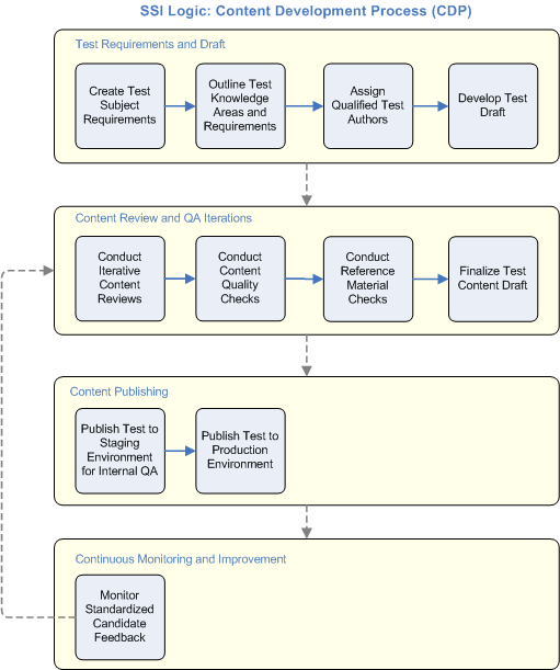
Professional. Measurable. Realistic. All of PMTraining's content
is developed in tandem with qualified subject-matter experts in adherence to our
testing Content Development Process (CDP). Our process serves to minimize the risk
of content issues related to quality and accuracy; and increases our platform's
ability to reflect objective, consistent, test taker performance. Below are general
steps included in our CDP methodology.
Because no process is perfect, PMTraining proactively polls students for quality
feedback. Doing so allows us to pinpoint potential quality issues, and serves as
a baseline view of perception regarding every test in our catalog. Our team continuously
monitors candidate perception to identify areas of improvement and overall effectiveness.
Site Disclaimer
Care has been taken in the compilation of this web site and its contents. The information,
statements, and testing content contained on this site are believed to be correct.
However, this site, its owners, operators, and/or representatives shall not be held
liable for any loss, damage or inconvenience arising from potential inaccuracies.
No guarantee, warranty, or representation is made that you will pass the PMP exam
as a result of using this website, nor with regard to the general content of these
pages.
This site, including its owners, representatives, administrators, and or employees,
is not responsible for, and expressly disclaims all liability for, damages of any
kind arising out of use, reference to, or reliance on information contained within
the site. While the information contained within this site is believed to be accurate,
no guarantee is given that the information provided in this Web site is correct,
complete, and up-to-date.
Please read the terms and information carefully before registering to use this system.
Accessing and/or registering for this service indicates that you accept these terms
and understand this information.
The testing content within this web site has been prepared via the best efforts
and knowledge of the parties involved. If you believe that any of the information
here contains inaccuracies or requires updating, feel free to inform us via our
contact form, and we will review your feedback.
Content provided within this site are not endorsed by the Project Management Institute
(PMI) or any other organization. This site is independently owned and operated.
For the avoidance of doubt, under no circumstances shall this site, its owners,
its representatives, administrators or employees be held liable for any event of
direct, indirect, incidental or consequential damage or loss in connection with,
or arising out of, any information provided or omitted by them or by other parties
in relation to this site.
We may revise the terms of this disclaimer at any time. You should therefore visit
this page from time to time as the terms expressed herein are binding when using
this site. For general questions or remarks about our policies, please contact us
using our web site contact form.
If any part of this Disclaimer is held to be invalid or unenforceable, such invalidity
of unenforceability shall not invalidate the entire Disclaimer as a whole. Rather
the Disclaimer shall be construed as though it did not contain the particular provision
held to be invalid or unenforceable and the rights and obligation of relevant parties
shall be construed and enforced to such extent as shall be permitted by applicable
law.
To view all PMI exam prep materials currently available, please
see our page on PMI preparation which includes information on how to pass your PMI exam.
No guarantee, warranty, or representation is made that you will pass the PMP exam
as a result of using this website, nor with regard to the general content of these
pages.
Course Completion and Project Management Institute (PMI) Certification
Each student is responsible for completing all PMtraining course materials applicable to that student’s planned certification exams, including presentations, assignments,
and practice tests. Support for students with questions regarding any course materials can refer to the Frequently Asked Questions (FAQ) page or
contact PMtraining support staff directly.
Students complete the course materials at their own pace but may have a certain amount of time after enrollment in which to complete their
official certification exam if an exam voucher was paid for as part of the PMtraining program. After preparing using the PMtraining course materials,
each student is responsible for taking the applicable exam(s) associated with the certifications desired to be obtained.
The official certification exams are prepared and administered by a third party, Project Management Institute (PMI).
PMtraining is not responsible for any student’s failure to complete applicable course materials, or any other applicable rules or policies put in place by
PMtraining or PMI regarding certification exams or preparation for the same, and PMtraining’s 100% guarantee warranty program for certain refunds of
course fees is contingent upon a student’s completion of all applicable course materials as set forth at https://www.pmtraining.com/pmp/live-classes-our-guarantee.
PMI Vouchers, Refunds, and Cancellations
If an official PMI exam voucher is purchased as part of the PMtraining exam preparation materials, each PMI voucher will remain valid for one (1) year
from the applicable PMtraining class start date. If a student is already a paid PMI Member, that student can also use the exam voucher during that period to
renew the student’s PMI membership for another year. Except as expressly set forth in the refund and cancellation policy included in the guarantee warranty
program language, all payments made by each student (or the student’s employer or organization,
if applicable) are nonrefundable. Payments made for official PMI exam vouchers are nonrefundable, even if such vouchers are not used before they expire.